习总书记在十九大报告中指出,要积极应对人口老龄化,构建养老、孝老、敬老政策体系和社会环境,推进医养结合,加快老龄事业和产业发展,这为养老产业长期发展指明了方向。党的十九届五中全会提出实施积极应对人口老龄化国家战略,在制度层面不断改革完善政策措施。在市场层面,各方资本和企业如地产、保险、医疗、康护、器械、互联网、大健康等产业链相关企业纷纷涉足。

双循环新发展格局下,越来越多的城市将康养作为经济转型发展的重要方向,将医疗、健康、养老、地产、文旅、教育等产业融合发展。在此背景下,由北大政府管理学院主办、大地风景文旅集团支持的北京大学康养产业领军人才研修班即将开班。研修班通过构建行业政策、商业模式、顶层策划、投融资、运营、品牌营销等系统课程体系,探索一体化、全方位服务的“康养+多产业”运营模式与解决方案,并汇集国家部委相关主管领导、权威行业专家、领军企业家、资本大家、研究学者等,助力培养引领中国康养产业发展的主力部队。

课程特色
最优师资
• 北京大学政府管理学院、北京大学城市与环境学院、北京大学医学部等高校研究学者、中国老龄科学研究中心等行业专家,从理论的高度分析产业发展逻辑。
• 世界银行、信达风等金融机构领导分享投融资策略,创新投融资渠道。
• 标杆项目操盘人,分享项目操盘经验,从实践中总结经验。
• 立足国内,放眼国际,邀请日本、美国等行业专家、标杆企业领导授课。
聚焦前沿
• 聚焦行业、产业发展前沿、从宏观产业政策分析到微观具体运作,重点讲授康养产业政策、战略、发展、模式、投融资与运营管理策略,理论和实战相结合。
案例教学
• 教学形式多样,北京大学面授+标杆项目实地考察+项目相关负责人带队讲解+操盘者深度解析+行业专家深度点评+围炉夜话+同学互访。
课题助力,申报国家项目资金支持
• 汇聚产业主管单位领导、资深行业研究专家学者根据企业发展要求,开展关于政策建议、企业发展、商业模式、行业服务标准等方向的课题研究,为企业发展提供指导,为政府政策出台提供参考。
•民政部、财政部居家和社区养老服务改革试点政策,申报国家项目资金支持。
校友平台
•聚集政府、地产、保险、医疗、金融、康护、器械、互联网、大健康、文化、旅游、教育、养老运营等产业链领军人才,搭建共享、互助、激活思想、相互合作、开拓创新的行业智库成长平台。
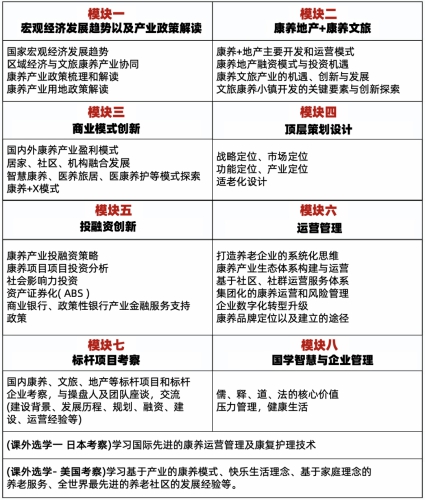
课程设置

师资介绍
师资团队由世界银行、信达风等金融机构领导;北京大学政府管理学院、北京大学城市与环境学院、北京大学医学部、北京大学国家发展研究院、北京大学光华管理学院、北京大学人口研究所等高校研究学者、中国老龄科学研究中心、中健联盟产业研究中心等行业专家学者;标杆项目操盘者构成,拟邀部分师资如下:
李老师
北京大学医学部原副主任暨北京北医投资管理有限公司董事长,现北京大学医学部医养结合养老产业研究中心主任。
谢老师
北京大学医学部医养结合养老产业研究中心副主任,北京大学护理学院副教授、硕士生导师。全国老年医养结合产业分会会长,全国社会福利服务标准化技术委员会委员,中国社会保障学会养老服务分会副会长。
袁老师
北京大学政府管理学院副教授,研究方向:社会企业和养老体制。
余老师
北京大学国家发展研究院党委书记、副院长,北京大学博雅特聘教授、长江学者。
董老师
北京大学光华管理学院管理科学与信息系统系副教授。
陈老师
北京大学人口研究所教授,所长,老年学研究所所长,教育部长江特聘教授,社科基金重大项目首席专家,兼任人口与发展杂志主编,民政部理论和政策研究基地主任,中国老年学和老年医学志愿和公益委员会主任等职务。
吴老师
北京大学心理与认知科学学院、机器感知与智能教育部重点实验室教授,博士生导师,北京大学元培学院党委书记,美国心理科学协会(APS)会士。
吴老师
北京大学城市与环境学院旅游研究与规划中心主任。国际旅游研究院院士、国际旅游学会终身创会主席、盘古智库创会会员/学术委员、中国旅游研究国际联合会会士、文化和旅游部十四五规划专家委员会委员、中国地理学会旅游地理专业委员会委员、中国古村镇大会主席、中国旅游协会地学旅游分会会长。
窦老师
博雅方略旅游集团创始人,北京大学软件与微电子学院教授,美国斯坦福大学访问学者。
周老师
清华大学建筑学院教授、博导,主要研究方向:养老项目规划与设计及住宅建筑设计与研究。
孙老师
对外经济贸易大学保险学院副院长,教授,第十三届全国政协委员,全国政协社会和法制委员会委员,国务院深化医改领导小组专家咨询委员会委员,中国社会保障学会理事。
励老师
美国医学科学院国际院士,南京医科大学第一附属医院康复医学中心主任。
党老师
中国老龄科学研究中心副主任、研究员。
蒋老师
中健联盟产业研究中心顾问,中国健康养老产业联盟秘书长、中国林业与环境促进会副秘书长、主持起草我国首部生态康养团体标准。
刘老师
国务院参事,北京协和医学院卫生健康管理政策学院执行院长。
温老师
信达风投资管理公司执行委员会主席,执行董事。
王老师
世界银行社会保护与工作实践局社会保护高级经济学家,从事人口老龄化与养老服务、社会保险、劳动力市场与劳动力迁移、社会救助与贫困的政策研究,以及世界银行贷款项目管理。
傅老师
蓝城集团执行总裁,蓝城桃李春风建设有限公司董事长。中房协老年住区主任委员,中国房地产业协会副会长,高级工程师,高级经济师。参与主导了杭州桃花源、青岛理想小镇、蓝湾小镇等。
李老师
华高莱斯国际地产顾问(北京)有限公司董事长兼总经理。
陈老师
“红日养老”品牌创始人,上海红日家园企业企业管理有限公司董事长。
王老师
日本美邸养老服务公司(Medical Care Service Inc.)董事,美邸养老服务(上海)有限公司总经理。
王老师
寸草春晖养老机构董事长,首开寸草养老服务有限公司总经理,北京市朝阳区政协常委。
周老师
燕达金色年华健康养护中心总经理,具有26年三甲医院临床、医院管理以及医学院教学经验,从事大型医养结合型养老机构及社区养老运营管理工作10余年。先后在美国、日本及台湾深造学习养老运营管理。
以上为部分优秀师资,实际授课老师以课表为准。
学员对象
相关企业高层管理者和负责人:计划进入康养产业的房地产开发企业,拥有存量物业的企业,酒店、医院、医疗机构、医药企业、养老机构、保险、康护、互联网企业等大健康产业链主体。
专业服务机构负责人:规划设计院、产业运营公司、财务顾问、咨询公司等。
其他投资机构负责人:基金管理公司,商业银行等。
支持单位

报名流程

报名参加本课程的学员务必提前联系招生老师获得报名方式,提交资料审核之后再办理学费。
学费:78000元(每1到2个月上1次课,每次2天,总共8次)
开学时间:2021年9月11日
结业证书

完成全部课程学习经考核合格者颁发《北京大学康养产业领军人才研修班》结业证书,证书统一编号。结业证书可按证书编号在北京大学继续教育部网上查询。
报名咨询
联系人:风小景
电话:13552406678(微信同号)
编辑整理 | 大地风景文旅集团
声明 :我们致力保护作者版权,部分图片来自互联网,无法核实出处,如涉及版权问题,请及时与我们联系,我们将第一时间做出处理。