文化和旅游发展规划编制的时代要求、理论基础、框架体系

  • 来源:马晓龙
  • 发布时间:2020-06-08
  • 点击次数:2956

规划在本质上是一种实现愿景的技术手段,文化和旅游规划与其所处的时代特征和切实要解决的实践是密切相关的。因此要解决文化和旅游发展规划的编制问题,前提需要交代文化和旅游产业发展所处的时代背景,通过对背景的分析,才能够倒推出符合时代要求,符合地方发展要求,符合人民大众福祉要求的规划。

一、文化和旅游发展规划编制的时代要求

宏观背景:文化和旅游发展规划编制的基本前提

1、全球经济持续下行,国际竞争不断加剧

全球经济持续下行,国际竞争不断加剧,国内和全球的产业发展都面临着国与国之间、区域之间竞争不断加剧的现实。从全球的经济增速以及我国GDP增速来看,无论是世界的总体趋势,还是发达的经济体,所表现出的全球经济增长率是持续下行的。从2010年到2019年,我国GDP增速持续下降,由2010年的10.6%跌落至6%。随着全球经济的持续下行,叠加中美贸易摩擦以及新冠疫情等这些短期变量的影响,2020年中国的GDP增速可能要远低于6%,只能达到3%。如此一来,国家层面将面临巨大的经济发展压力。在这种宏观背景下,无论在国家层面还是地方层面,文化和旅游产业的深度融合都有责任也有条件发挥更大的作用。

2、全面小康社会即将建成,中国社会主要矛盾已经转化

党的十九大报告指出,我国的主要矛盾已转化为人民日益增长的美好生活需要和不平衡不充分的发展之间的矛盾。随着矛盾的转化,满足人民更加美好生活的精神需求和物质需求将成为文化旅游产业发展的关键。从近几年全国居民人均可支配收入及其增长率上可以看出,2019年全国居民人均可支配收入已经超过3万元人民币,这表明中国的物质生活水平已经有了极大提高。基于马斯洛需求曲线层次理论,随着物质生活水平的提高,更高水准的精神需求将成为整个社会主要矛盾解决的关键变量。

3、国家战略不断叠加,时代使命愈发凸显

通过一带一路、文化强国、乡村振兴、生态文明等国家战略,可以提取到很多关于文化和旅游在战略中承担的责任和使命。比如作为一带一路的国家战略,文化旅游业如何能够通过文化的桥梁和纽带,加强和促进与全世界各国、各领域、各阶层、各宗教信仰之间的交流。比如文化强国中一个重要的方面是如何发挥文化事业、文化产业和旅游业,在稳增长、调结构、促改革、惠民生、防风险方面发挥作用,如何将优秀文化作为一种践行社会主义核心价值观,推动中华优秀传统文化创造性转化,传承革命文化、先进文化的责任和使命。比如乡村振兴、生态文明建设过程中,文化和旅游产业都需要发挥重要的作用。特别是近年来随着生态文明建设、生态文明理念的普及,在以生态环境保护为前提,促进区域经济协调健康发展的过程中,文化和旅游业有着天然的优势。总之,在一带一路、文化强国、乡村振兴、生态文明等一系列国家战略叠加的过程中,文化和旅游发展规划编制要突出时代使命。

4、固有问题仍未解决,新生矛盾不断凸显

尽管文化和旅游两个行政部门完成了行政体制上的组建,但是文化和旅游产业在发展、融合过程当中所做的工作,与目前人民的期望之间尚有较大差距。文化在整个思想道德水平建设和科学文化素质提升方面的发挥尚有很大的发展空间,在塑造文化意识形态和传播主流价值观的过程中,采取的方式和方法还过于直接。对旅游产业发展来讲,旅游也存在一些固有的问题,比如小马拉大车、九龙治水等问题,这都说明体制机制的建设不能够满足一个强大的旅游产业的发展与生产关系和生产力之间不匹配的问题。“旅游+其他产业”释放的综合效应还不能满足社会发展,以及国家战略赋予文化和旅游产业发展的定位,其根本原因在于缺少文化在制度设计方面的有效支撑。随着文化和旅游两大产业的融合,尤其是文化和旅游部的成立,完成了形式上的组建和功能上的融合,但运行实践中,很有可能产生新的矛盾。

现实意义:为什么要编制文化和旅游发展规划

目前无论是中国的旅游业还是全球的旅游业,已经发展成为了一种常态化的非惯常的形式,而这也是旅游业受到疫情影响的脆弱性表现。如果把战争、疾病、瘟疫等一系列因素作为影响旅游业和文化产业发展的外部因素,尽管是非惯常的,但是这些外部因素对文化和旅游产业的影响可能变成一种常态化。在这种常态化下,文化和旅游产业所要涵盖的用于服务人民的内容就变得越来越大。在这个背景下,文化和旅游产业规划的编制将直接影响到未来文化和旅游产业的发展。因此编制一个具有文化和旅游发展双重属性的规划,对国民经济发展和对人民福祉的提高都有非常重要的作用。

1、设定文化和旅游目标方向,释放产业发展“蓝海”空间

通过编制文化和旅游发展规划,能够更加清晰的确定文化和旅游发展目标,对未来文化和旅游产业承担的功能、事业以及发展方向指明方向。在此基础上进一步打造文化和旅游融合之后的产业发展蓝海。从国内文旅融合的效果来看,文旅融合前(2017年),全国文化及相关产业和旅游及相关产业增加值为71932亿元,占GDP的比重为8.79%,比上年提高0.14个百分点。文旅融合后(2018年),全国文化及相关产业和旅游及相关产业增加值为82649亿元,占GDP的比重为9.04%,比上年提高0.27个百分点。

从世界范围内全球知名的文化和旅游深度融合的城市发展来看,奥兰多城市的发展也是文旅融合的典型案例,首先奥兰多以主题公园为核心,通过文旅融合催生新业态和产业群;其次以文旅产业带动其他产业深度融合,实现了城市整体竞争力的提升。这说明设定文化和旅游发展目标和方向,释放文化和旅游融合发展之后的溢出价值,促进其他产业和文旅深度融合发展,是编制文化和旅游产业发展规划亟待突破的问题。

2、输出社会主义核心价值观,提升物质和精神文明层次

作为社会主义国家,要不断通过自身的文化、旅游,输出社会主义核心价值观,提升物质和精神文明的层次。美国就善于通过文化娱乐的作品输出其核心价值,相比之下需要思考的是,国内文旅融合的过程中亟待加强的价值在哪里?古话说:读万卷书,行万里路,意思是要把读书和走路,文化和旅游结合在一起,让人民去接受这种核心价值的输出。由此可见,文旅融合是“核心价值”输出的最有效途径,也是满足人民美好生活需求的最佳载体。

二、文化和旅游发展规划编制的理论基础

学理基础:文化和旅游发展规划编制的哲学依据

从哲学层面来看,马克思认为文化的本质是一种“自然的人化”。自然的人化又分成两个部分,一个是人类对外在自然的能动的现实改造,另一个是在现实改造的基础上,人自身的躯体和全部感觉发生属人的变化。文化和旅游融合的核心要素是人对物质、精神和力量的需求。而“自然的人化”本质上既涵盖了文化的内容,也涵盖了旅游的内容,这些内容也是文化和旅游规划编制的一种根本取向,即通过文化和旅游规划的编制,实现自然的人化。

文化和旅游规划编制的本质是在客观分析文化和旅游两种要素属性特征基础上,在一种相对较低的起点上追求满足于人民更高物质和精神需求的技术手段,无论从规划编制的根本目的还是从规划编制的逻辑起点上都体现了为人民服务、满足人民需求的特征,是从马克思主义基本理论出发解决当前中国社会主要矛盾的重要手段。

学科基础:文化和旅游发展规划编制的方法论

文化学和旅游学的综合交叉性使规划编制有了内容和方法论支撑。从文化学研究的角度讲,文化行为、文化制度、文化精神、物质文化等这些层面的研究中都存在着旅游研究中关于行为层次、精神层次、物质层次的影子。从旅游的角度讲,对旅游本质与特征、旅游影响效应和旅游需求等方面的研究,很大程度上都是围绕文化去做文章的。文化和旅游存在天生的交集,这个交集标志着文化和旅游规划在基本方法论和研究内容上是一致的。这些方法自然的也能够应用到文化和旅游规划的编制之中。

文化学和旅游学研究内容

文化学和旅游学研究方法

三、文化和旅游发展规划编制的框架体系

政策依据

在文化和旅游行政管理部门的委托下,规划的内容一定要依据其主要职责进行编制,框架体系也要体现职责要求。文化和旅游部官方网站上公布的主要职责有13项,主要包括:统筹规划文化事业、文化产业和旅游业发展,拟定发展规划并组织实施,推进文旅融合,推进文理体制机制改革,指导重点文化设施、旅游形象、国际市场推广、旅游市场开发、管理文化旅游事业,推动各门类艺术各艺术品种发展,负责公共文化事业发展,推进国家公共文化服务体系建设,旅游公共服务设施建设,推进文化和旅游行业信息化、标准化,推动非物质文化遗产保护,普及传承,统筹规划文化产业和旅游产业,规范文化和旅游市场等。

编制原则

1、符合人的发展与自然发展的伦理要求

从破坏生态、过度开发、粗制滥造,到追求野味引发新冠肺炎,无论是对自然环境的破坏,还是对传统文化的破坏,本质上都是对人与自然、人与人之间伦理关系的破坏。因此,文化和旅游规划的编制中需要通过人的发展与自然发展的伦理要求这一基本原则来保护自然环境、文化遗产免受游客、地方政府的破环,实现游客、当地居民和自然环境的和平相处。

2、体现和响应重大国家战略需求

文化和旅游发展规划作为一种实现文化和旅游产业发展的技术手段,要体现国家战略对产业的需求。例如各地方如何衔接国土空间规划?如何将乡村振兴战略,文化强国战略等纳入文旅规划?这些是文化和旅游规划编制过程中要遵循的基本原则。

3、突出地方特性并促进区域协调发展

由于对地方性的认识不足,很多规划都难以满足突出地方特色和促进区域协调发展的需求。奥兰多城市旅游发展的成功案例,使其具有全球影响力。奥兰多以“城旅一体” 为思想引领,依托主题公园(TP)发展打造了多元化、立体化的休闲产业体系,不仅推进了城市文旅产业的大发展,更促进了城旅一体的协同发展。奥兰多的成功经验多次被应用到文化和旅游规划编制中,对我国地方文化和旅游产业发展起到了很好的借鉴作用。

4、提升文旅融合及与其他产业融合的效能

文化与旅游发展规划编制首要解决的是文化和旅游深度融合的问题,其次是深度融合之后,“文旅+其他产业”效能发挥机制的问题,最后是在尽可能保证其他原则的前提下,如何实现文旅产业外部效应最大化的问题。迪士尼是充分发挥最大化效应的范例。迪士尼公司是全球最有代表性、也是最成功的文旅融合经济体。如果把迪士尼比作一座神庙,那么它有三根重要的支柱:以IP为中心的复合轮式产业链、以幻想工程为核心的产品研发能力、以标准为中心的整套技术服务管理体系,而所有这些支柱的基石则是价值观。在2018年全美品牌价值的排名中,迪士尼位列第10位,而在2018年财富世界五百强的排行榜上,娱乐板块当中迪士尼公司排名全球第1位,2018年全球媒体品牌价值排名,迪士尼位居第1。

编制思路

1、立足一个基点:文化是旅游的灵魂,旅游是文化的载体

文化是一种无形的东西,旅游需要去策划符合游客需求的产品和项目,文化和旅游本质是不分家的。在编制规划过程中,要在充分考虑文化需求的基础上,搭建旅游规划总体框架体系,只有可见的旅游开发,才能把文化的内涵和精神赋予旅游载体中去。

2、突出一个中心:以满足人民对美好生活的需要为规划编制的中心

党的十九大将“坚持以人民为中心”确立为新时代坚持和发展中国特色社会主义的基本方略。那么文化和旅游规划编制要牢牢把握的中心思想就是满足人民对美好生活的需要。所谓“人民”包括了本地的游客、本地居民、外来游客和投资商。因此,满足各方的需求,应该作为多方面考量编制的中心。

3、把握一条主线:以文化和旅游产业高质量发展作为规划编制的主线

党的十九大报告指出,我国经济发展已经进入新常态,开始由高速增长阶段转向高质量发展阶段,这也成为了文化和旅游产业的高质量发展规划编制的主线。目前的规划在文化产业、文化事业和旅游产业方面已初具雏形,问题的关键在于如何基于这种粗放的雏形,实现文旅的高度融合和高质量发展。

4、实现一个转变:从追求经济发展速度的高增长向发展质量与人民福祉提升转变

党的十九大报告指出,中国特色社会主义进入新时代,我国社会主要矛盾已经转化为人民日益增长的美好生活需要和不平衡不充分的发展之间的矛盾。为了解决这个矛盾,文化和旅游发展规划的目标就需要向高质量和人民福祉的方向去转型。因此编制规划时既需要体现数字化经济发展的目标,又要体现发展质量、人民福祉的发展目标,是作为地方政府考量文化和旅游发展程度的指标。

层次体系:四方需求、四位一体

四方需求是指战略意志、市场需求、文化和旅游产业发展和规划管理实施。实现四位一体就是要在多规合一的理念下,为与现行的城市规划和空间规划体系有更好的衔接点,文化和旅游规划应当包含四个层次:战略规划、空间总体规划、控制性规划以及其它专项规划。

各层级规划应当立足于不同空间区域,在规划内容和深度上层层嵌套,对区域科学发展与合理开发进行指导。

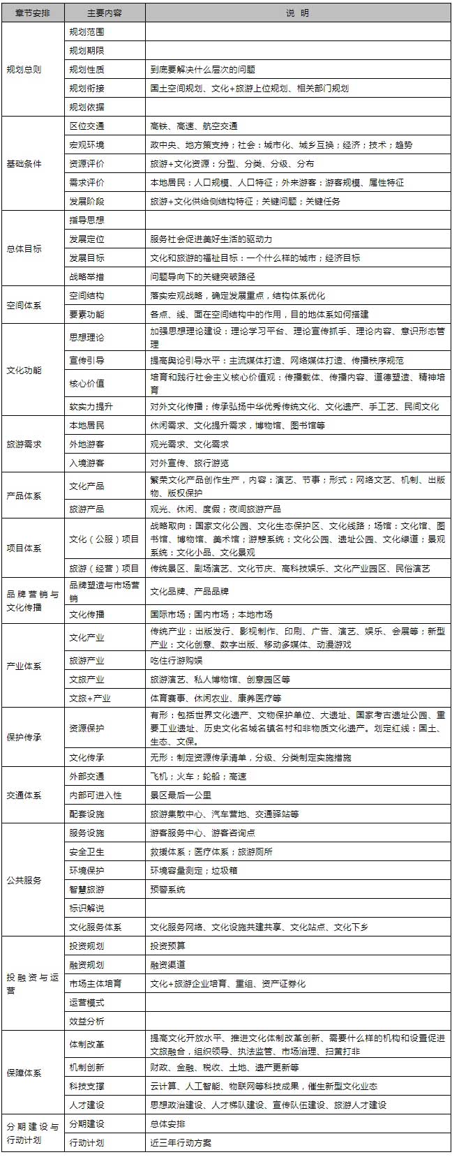
框架体系

该框架体系以旅游规划为主导,突出了将文化规划的内容和功能融合到旅游规划里的协同作用(具体框架体系如下)。

BES文旅商学院

作为目的地美好生活创新服务商,大地风景一直关注着疫情的发展,为了让旅游企业能够利用好这一段歇业期,旗下文旅商学院针对疫后文旅发展及应对特别推出了免费系列培训课程,“权威行业大咖+实战精英+一线操盘手”联合授课,内容涵盖旅游业疫后修复和产业振兴、文旅融合、十四五规划、旅游投资及运营、乡村振兴、疫后景区创A扶持政策、5G景区、康养旅游、舆情管理、网红营销等行业热点,旨在帮助文旅企业和文旅从业者、管理者、投资开发商等获得具有实用价值的行业指导,为文旅发展突破困境提供智力保障,为文旅行业保驾护航。

编辑整理 | 大地风景文旅集团

声明 :我们致力保护作者版权,部分图片来自互联网,无法核实出处,如涉及版权问题,请及时与我们联系,我们将第一时间做出处理。